Page 7 - Nexia SAB&T Estate Planning 2025
P. 7
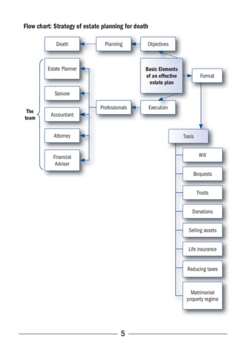
Flow chart: Strategy of estate planning for death
Death Planning Objectives
Estate Planner Basic Elements
of an effective Format
estate plan
Spouse
Professionals Execution
The
team Accountant
Attorney Tools
Financial Will
Adviser
Bequests
Trusts
Donations
Selling assets
Life insurance
Reducing taxes
Matrimonial
property regime
5

